
第二關:複試
當得知進入複試之後
身心靈一定會陸續反應出考生專有的考試症候群
舉實例來說我準備的過程中出現以下症狀:
1.教案茫然症
2.試教焦慮症
3.沒事找事想症
4.崩潰大哭...(應該不 是症,是正常且絕對會的情緒發洩)
因此......為了對付它們,以下是我幫自己開的處方籤:
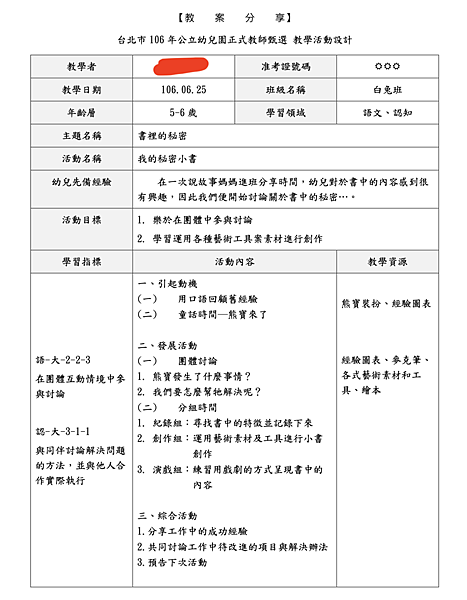
教案茫然身心症 : 教案設計─面對變化萬千的複試題目我該如何是好?
處方籤:
-
設計自己的教案─從歷屆成功考上的前輩分享內容中,選擇與調整自己的教案格式和內容
(註:有人會打主題網有人不會、有人會打教學緣起有人不會,看你自己決定,哪種格式你打得最順手~) -
找一個美麗的盒子─蒐集前兩年的複試題目製作考題小紙條,然後準備一個小盒子,把它
們都裝進去! (註:這很重要!除了是練試教及模擬抽題時的題庫來源,當試題盒 賞心悅目時,至少擺在旁邊你看著它們心情會好很多,像我就是拿去 沖繩美麗海洋水族館買回來的招牌鯨鯊 Q 版卡通鐵盒但裡面卻裝著 可怕的題目們 XD)
-
找小孩討論題目:我會利用空閒時間去問班上的小孩,如果想到「題目(自由套入)」你們 會想到什麼?然後先初步寫在紀錄紙上,回家後用小孩真的提出的想法 去想我要教的內容,因為我覺得試教真的就是要教小孩想知道的事情, 且因為是自然和小孩對話的語言,比起生硬台詞這樣會比較演得出來。
-
練習撰打教案:我總共蒐集了約55個歷屆複試試題,每一個題目我都有先想主要活動目 標,再去設計發展活動,實際撰打約 30 份。
【考試當天從拆封題目到交教案,我用了15分鐘,接著就上樓製作教具了。】
當教案終於至少有個明確的方向時,第二個考試症候群的症狀接著出現...
試教焦慮身心症:流程要怎麼教才好? 要怎麼教才會吸引評審? 我這樣教可以嗎?
處方籤:
- 基本模式─市面上,大家都在說你要找一個萬用流程,抽到什麼主題都可以套進去,但我(固定) 的想法中所理解的萬用是真的不管任何題目都「萬用」,不用作任何更改的那 種是我對萬用二字莫名的執念,但實作上真的很有難處,因為不同類型的題 目,所設計的引起動機故事本來就不一樣,真的很難萬用!!!!!!!! 在這次我和同事互相練試教時的體悟讓我改變了文字說法所以我覺得換個說法 會更有說服力,可能細心派的會覺得這明明是一樣的內容,但至少我告訴自己
是要設計基本(固定)模式後,讓我增加了在設計試教流程上的信心,所以我還是要認定要找出自己最演得出來的基本模式更為重要,就像是抽到任何主題我的流程基本(固定)模式就是如下:
*引起動機:故事主角就是(手偶)、(扮演)、(動感唱跳) 等某種固定模式(主角固定)
*發展活動:分學習區、分組活動、高峰活動擇一(你演得最順口的固定模式)
*綜合活動:固定分享某一區的創作,並進行討論與總結。
*過程中的情境安排:在什麼時間應用協同教學、在什麼地方提到協助解決幼生困難點等,這也都可以有基本模式安排。
就是成功策略! 不變應萬變複試的題目千變萬化
- 肢體動作和畫面感─
a.講話速度不能太快(平常講話速度快的我,為此被叮嚀了好多次)
b.動靜動靜的小活動穿插,讓畫面要有動態感!(吸引評審注意)
c.笑容.笑容.還是笑容
d.用自己最擅長的方式演出來,別人的建議可以吸收,但不是一定要照做,如果建議的要點不是你的特質所能展現的,那只會讓自己更慌,台詞也卡,也讓試教畫面看起來不穩定,因此,感謝他人建議 但最後請消化成自己的方式演出來超重要!!!
- 貴人小天使─練習到最後,要相信自己所設計的最佳基本模式,然後請身邊的貴人看看自 己的試教,調整細節,就不會懷疑自己這樣教對不對。
沒有不對的流程,只有看你怎麼教才最對
好的,教案有了,試教也練習了,接下來第三個症候群找上門...
沒事找事想身心症 : 這才是最煎熬的,醒著也想,睡著前也想,洗澡放空時還會突然想,想著好,也想著不好,想著口試的回答內容,也想著試教的內容, 睡前還會想著想著突然驚醒趕快把想到的記下來免得起床後忘記,很想想著成功,但又會想到失敗怎麼辦,再來就會想─會不會想的 最後都和現實相反,然後告訴自己停!不要再想了,過沒10秒反 射神經又會無法控制地想,唉,真的是沒事找事想...。
處方籤:
- 靠自己 ─ 每個人調適的方法不一樣,因為我是標語喜好者,總是有很多人生座右銘在鼓勵著自己,所以每當想東想西時,我就會跟自己說:算了算了!想太多也沒用,老天爺會在最適合的時間給我最適合的位置。然後就會想(催)著(眠)以下這些陪伴 我的金句,和大家分享之...
老天爺一定會給我最好的安排!
只要努力,全世界都會幫助你!
任何發生,都是好的發生!
- 信仰的力量─今年看著唐綺陽老師的星座直播,每個月的新月許願都會許下一個跟考試 有關的願望(笑),像是可以逐步完成讀書進度等願望,再來就是考前會依據 自己的信仰祈求保佑考試期間一切順利。
小故事時間 : 學校的廚房阿姨很感人在我考試前的週五特別綁了個粽子給我吃,還叫我一定要親手將粽子的結拆開,嘴巴邊唸著:解掉絨絨老師所有的煩惱,一定會成功的,還 有搭班夥伴還夥同了班上的孩子,排列隊形呼喊加油口號,看著我都笑了,就這樣,我帶著滿滿的祝福上戰場了!
崩潰大哭 : 非常正常的情緒宣洩過程
處方籤
1. 要哭就大聲地哭吧:
最初兩個禮拜還無感,但考前兩個禮拜覺得皮要開始繃緊,找人幫忙看過試教後(其實也才兩次),回家的路上我都會邊開車邊哭,車廂的 空間是我考試期間最好的避風港,但冷靜過後想想又沒人說你教的不 好,只是有些小細節再注意就好,到底有什麼好哭的!於是在第二次 崩潰完後,我哭著去買了一杯我最愛的鮮奶茶回家,然後一進家門, 大聲地跟我媽說:「媽!我哭完今天就再也不哭了!這沒什麼好怕 的!生小孩還比較可怕吧!」結果我媽應該是想安慰我但又不失他冷 靜的風格回答我說:「蛤!可是生小孩一點都不可怕阿!」就這樣, 我從那一天起,就再也不因為練試教而哭了!
2. 不要哭太久:
就像我們常跟小孩說的,眼淚不會幫助你解決問題,但傷心難過焦慮時本來就要適當地情緒抒發,只是要記得不要哭太久,所以,哭完眼淚擦一擦記得告訴自己,根本沒什麼好哭的!繼續拿起筆和紙,來設計教案比較實在。 想分享的事情好多,一如自己的個性,不講則已,一講我就想要講得完整,所以瑣碎地 講很多微枝細節,但這都是我在進複試這段時間的感受和克服的方式,我相信這一定也是未 來在面對複試的你們會有的基本反應,以上我幫自己開的處方籤,希望也能治癒你面對複試時的身心症,最後,想跟大家分享一件事,只要在幼教這條路上你對幼兒有正向付出、努力,老天爺一定會看的見,因為好的老師,是不會流浪的!
請繼續相信任何的發生,都是好的發生。
有一天,你一定會感謝這一切的。
